作成日:2026/03/23
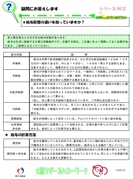
月給制と日給月給制の違いは?
代表の中尾です。
いつもお読みいただきありがとうございます。
時々、違いについてわからないというご相談を受ける「日給月給制」についてです。
先ず、「月給制」というのは「完全月給制」とも言われるように、休んだり遅刻しても月額を保証しますというものです。欠勤控除や遅刻・早退控除をしないということです。大企業の管理職などで採用されていることが多いようです。
「日給月給制」というのは、中小企業を中心に、求人票でよくみられる給与制度です。これは上記の「月給制」と違い、欠勤控除や遅刻・早退控除が発生するものです。なぜ控除が発生するかというと、「基本給について、1日ごとの額を積み上げていき、結果として月給が決まる」という性格のものだからです。もちろん、控除には就業規則などで根拠が必要です。なお、基本給は日給制ですが他の手当は月額で決まっているため、日給と月給が混在しているということで「日給月給制」と呼ばれるわけです。
それから、一般的にはあまり聞かれませんが実は多く存在している「月給日給制」というものもあります。これは私なりの言い方ですが、「先に1月の支給額が決まっていて、それに対して1日ごとに欠勤や遅刻があれば控除が発生するもの」というもので、先ほどの「日給月給制」と変わらなさそうに見えますが、「1月の支給額が先に決まっているのか、あるいは結果的に決まるのか」の違いがあります。なお、確実な定義はなく、違う形でも同様に呼ばれることもあります。したがって、求人票で表現するなら「1か月の給与額〜円(月所定労働時間〇〇日の場合)」となるのが日給月給制で、単に「1か月の給与額〜円」となるのが月給日給制となります。どちらにしても欠勤・遅刻・早退時に控除がありますが、これらと違い控除が無いのが「月給制」として区別されるわけです。なお、これらは法律で定められているわけではありません。法律で想定されているのは「時給制」「日給制」「出来高制(完全歩合制)」くらいで、月給制などが登場するのは休業手当の計算方法のなかで例示されるくらいです。なお、裁判になった場合は初めから「〜制」とせず、仕組みを見てどんな制度なのかを判断されるようです。私の経験では、「日給月給制」の会社に転職したときに、「あれ?月給制のはずが、欠勤もしていないのに月によって給料が変わるなぁ?」となりました。日給を積み上げるわけですから、月の所定労働日数によって給与額が変わるのは仕組み上、当然なわけです。中小企業に「日給月給制」が多いのは、月の所定労働日数の多寡に応じて給与を変動するほうが負担が軽いからということだと思います。私がいた物流業界では、ほとんどこの制度だったと記憶しています。こうしてみてみるととても基本的な話なのですが、いざ聞かれると「あれ?」となりやすい話の一つです。なお、行政がこれについて出しているものはなかなか見つかりませんでしたが、1つだけありましたので下に載せておきます。弊所ではこうした点もしっかりお客様にご理解いただいたうえで設計を進めるようにしています。元々の制度をしっかり理解したうえで、今後どうするかを決めないとちぐはぐな制度になってしまいますので、ご留意いただければと思います。